洁特生物
中国生物实验室耗材科创板上市第一股
致力于为科研工作者提供实验室整体解决方案
拥有12000+产品及配套,包括:
实验室耗材、工艺耗材、
生物试剂、实验室仪器、医疗器械
24年来我们的产品品质始终如一
以确保科研工作者获得
最佳的重复性和可靠的结果
远销70+国家和地区
一直被广泛使用
为更好的支持科研工作的开展
从2014年开始至今
10余年里
我们一直坚持开展SCI论文征集活动


近日,山东大学齐鲁第二医院靳斌教授团队与李景新教授团队在欧洲肝脏研究学会(EASL)的官方旗舰期刊Journal of Hepatology(中科院1区TOP期刊,IF:33)在线发表了最新研究成果《Restoration of N-glycosylation via leucine-activated leucyl-tRNA synthetase 1 overcomes chemoresistance in intrahepatic cholangiocarcinoma》。
文章解读
研究成果
肝内胆管癌(ICC)是一种高度致死的肝恶性肿瘤,对化疗反应率较低。虽然翻译重编程已被认为是治疗抵抗的典型特征,但其在ICC中的作用尚不清楚。
该研究阐明了亮氨酸驱动的亮氨酰-tRNA合成酶1(leucyl-tRNA synthetase 1,LARS1)通过选择性翻译上调N-糖基化水平,增敏肝内胆管癌化疗疗效的机制,为改善ICC化疗抵抗提出治疗新策略。

模式机理图
研究方法
该项研究中使用洁特生物一次性PCR管进行RT-qPCR实验,RT-qPCR实验用于检测LARS1、ALG3、RFT1、ALG12等基因的mRNA表达水平,是验证基因表达变化的关键技术之一。
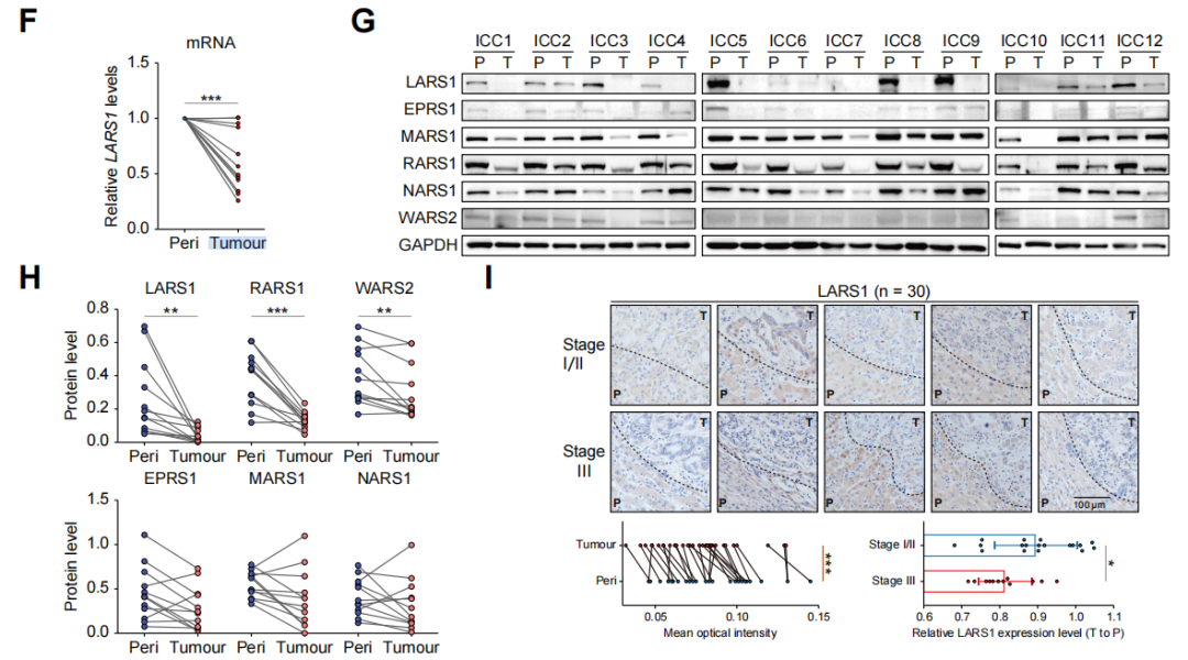
结果表明,亮氨酰-tRNA合成酶1(LARS1)在ICC中显著下调,尤其在晚期肿瘤中,且与患者生存率呈正相关。通过多种ICC模型,发现LARS1在调控ICC化学治疗抵抗中起关键作用。
验证1

与相邻的肿瘤周围样本相比,LARS1在mRNA和蛋白质水平上显示出明显的肿瘤组织减少。此外,低LARS1表达与患者生存率降低显著相关。
验证2

相关的补充图S3B和S3C中,研究者使用RT-qPCR检测了化疗药物处理对LARS1 mRNA表达的影响。有趣的是,尽管化疗药物导致LARS1蛋白水平下降,但其mRNA水平反而上升了,这表明LARS1的调控发生在转录后水平
验证3

RNC-qPCR 和多聚核糖体分析表明:LARS1 基因敲低并未改变这些基因的总 mRNA 水平,但显著降低了其转录速率,并且使转录本从多聚核糖体组转移到单聚核糖体组。相比之下,野生型 LARS1 的过表达(而非催化活性缺失型)导致转录速率升高,并增加了多聚核糖体组的比例,这证实了 LARS1 的酶活性能够增强这些 mRNA 的翻译效率。
验证4

亮氨酸处理(1.6 mM)时间依赖性地上调 LARS1 mRNA 和蛋白水平(图8A,B;补充图 S12A)
免责声明:推文配图来源于期刊,我司不承担侵权法律责任
一次性PCR管


洁特生物一次性PCR管优选符合USP Class VI标准聚丙烯(PP)原料制成,作为PCR扩增反应体系的承载物时可适应反复高低温设定,对于低、中通量的PCR/qPCR实验,一次性PCR管是理想的选择。
规格:8联管 单管
颜色:透明 白色
材质:聚丙烯(PP),符合USP Class VI标准
质量保障:无人源DNA,无RNase/DNase,无热原,无PCR抑制剂,无ATP
产品特点
多种规格,满足各类实验所需

优质PP原料(USP Class VI)

GMP洁净车间生产

专注细节,造就高品质

订购信息
